数字能源网
数字能源网
您的位置:首页>分站>新型储能

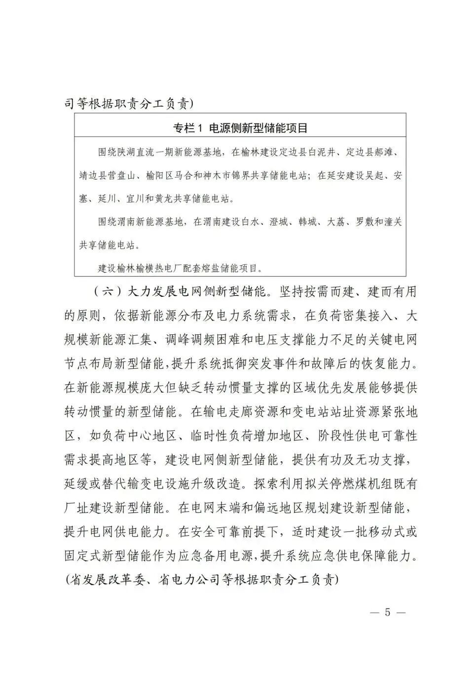
到2025年,力争并网新型储能总规模达到2GW以上

  • 2024-04-07

西西(2024-2025)

20252GW

52;

260

5-10

87502.6GW





推荐文章
  1. 中核工程联合体在这一国际大科学工程中成功中标
  2. 又一钠电企业完成数千万元战略轮融资
  3. 北京印发制造业数字化转型实施方案(2024-2026年)
  4. 2024年度欧洲地热创新奖揭晓
  5. 日本福岛核污染水泄漏!约5.5吨→
  6. 陕西汉中征求进一步优化电网建设审批流程工作方案意见
  7. 最新发布!山东省发布关于加快推进地热能开发利用的指导意见
  8. 总投资38.4亿美元 华友钴业携手福特汽车等推进波马拉项目
  9. 沧州明珠孙公司拟3.5亿元投建干法锂离子电池隔膜项目
  10. 撒哈拉以南地区成为风力光伏等新能源新兴市场
  11. 气产品公司工业气体部中国区总裁苏俊雄被任命为陕西省政府国际高级经济顾问
  12. 聚力地热勘查开发 当好绿色低碳先行军 ——山东省地矿局矢志践行地质报国使命,让地热资源绽放时代光彩
  13. 2024中国(郑州)国际新型电力及智慧能源产业展览会
  14. 国家能源局关于进一步落实分布式光伏发电有关政策的通知
  15. 湖北公布2.13GW重点风电建设项目清单!
  16. 储能”第一龙头大爆发,48家机构重仓抢筹,有望10倍成长
  17. 乐创能源获蚂蚁数科新一轮战略投资,多个巨头低调布局能源数字化赛道
  18. 自然资源部:推进海洋强国建设,着力打造蓝色发展新动能
  19. 加拿大省投资150万加元用于潮汐能研究
  20. 【两会好声音】全国政协委员张振涛:给予新型长时物理储能项目同等政策支持